Translate

domingo, 22 de mayo de 2016

PROCEDIMIENTOS MISCELÁNEOS

CAPÍTULO II (misceláneo)

El MICROCONTROLADOR PIC12F675 DE LA INDUSTRIA MICROCHIP

Comenzaré con este párrafo:

Quien cree saber mucho, ignora lo suficiente.  Aun así, nunca dudes de tu enorme capacidad de lograr tus propósitos.  De ti depende creer en los demás, incluso en Dios; pero no dudes en recurrir por sus ayudas y de agradecer y retribuir apropiadamente a quienes las ofrecen. Siempre habrá quien desee ayudarte. Solo, andarías lejos con empeño y esfuerzos, quizás, pero, entre varios, la carga se reparte a menos, las penas se empequeñecen y las alegrías se disfrutan mejor compartiéndolas.

Es de vital importancia destacar algunas sugerencias que podrían ayudar a que el microcontrolador no sea afectado por ‘extrañas e inexplicables anomalías’ que, por lo general, no faltan como un pelo entre el salcocho. Lo normal es que nuestro interés se enfoque tan sólo en el funcionamiento inmediato, y olvidamos que las circunstancias varían con el tiempo, y son las que determinarán la efectividad o no de los proyectos.

Por tanto, el microcontrolador podría ser afectado por situaciones no tan perceptibles:

a)   Por una mala regulación y filtrado deficiente de la energía de alimentación.
b)   Por las radiaciones provenientes de: cables eléctricos cercanos, transmisiones radioeléctricas (como las de los celulares), maquinarias eléctricas en funcionamiento, chasquidos de motores, contactores… y situaciones similares.
c)   Por variaciones extremas de temperatura y humedad. Y el polvo.
d)   Por movimientos bruscos del circuito, los cuales provocarían fallas en el conexionado.
Podrían presentarse una amplia variedad de situaciones no tan comunes. De las ya citadas, se podrían encontrar algunas soluciones para minimizarlas:

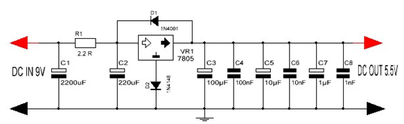
a)   No es suficiente utilizar un regulador de voltaje de 5 voltios de calidad garantizada para alimentar nuestro microcontrolador, también debemos tomar en cuenta que la rectificación y el filtrado sean el necesario para un buen rizado de la corriente. Los actuales reguladores monolíticos de voltaje (como el 7805) están dando problemas al soldarlos y cuando el nivel de voltaje de entrada supera ligeramente los 20V. Incluso, traen la aleta más delgada. Lo recomendable es soldar y esperar a que se enfríe cada pin, usar un resistor de amortiguamiento en la entrada (pin 1) y poner capacitores  de 10uF tanto en la entrada (pin 1) como en la salida (pin 3).

b)   Para evitar que los pines no utilizados actúen como antenas receptoras de ruidos, lo apropiado es poner un resistor de 4K7 desde el pin no usado al pin1 (los 5V). Algo adicional y más seguro es poner una lámina de papel aluminio o cobre debidamente aislada y aterrizada al negativo, sobre o debajo del microprocesador. Nunca he apreciado la diferencia. Las conexiones de alambre o impresas en cualquier tipo de circuito deben ser siempre cortas y que no pasen próximas a corrientes alternas. Dicho de otro modo, los alambres que llevan corriente alterna no se empaquetan con los que llevan corriente continua o directa.

c)   Una cajita plástica para contener la tarjeta es una práctica muy usada para proteger nuestros circuitos de la humedad, el polvo y las manipulaciones mecánicas inapropiadas. Se me ocurre que si se forra interiormente la cajita con papel aluminio aterrizado al negativo serviría mejor como protección contra las radiaciones.

d)   Las interferencias no radiadas, las que penetran modulando el voltaje de alimentación del microcontrolador,  provocan deficiencias en el convertidor análogo/digital, y se podrían eliminar colocando un pequeño capacitor de 0.1 uF en paralelo con los pines de alimentación del dispositivo. Uno de 0.01uF tanto en la entrada y la salida del regulador de 5V aumentaría la protección anti ruidos.





Los pines del microcontrolador  destinados a ser disparados por una entrada de voltaje mayor de 5V deben obligatoriamente contener en serie un resistor del valor apropiado y un diodo Zener de 5.1V desde el pin a tierra. Esto es factible para casos donde el voltaje no supere los 12V. Lo recomendado en todos los casos es utilizar entradas optoacopladas para evitar errores y daños.



El consumo de las cargas conectadas a cada salida del microcontrolador no debe superar jamás los 25mA. Los valores de los resistores deben ser calculados y escogidos para no superar dicho nivel de corriente. Para activar dispositivos que exijan mayor corriente es obligatorio utilizar transistores o circuitos integrados driver como mediadores; y tanto más si la carga funciona con un nivel de voltaje mayor a los 5V. Si la carga va a ser alimentada con un voltaje mayor a 12Vdc es necesario optoacoplar la salida del microcontrolador con la entrada del dispositivo driver.